• 开云体育官网-国产贝弗利上线!高诗岩打破质疑:谁说他是关系户?

    他像斗牛犬一样撕咬对手,他满场飞奔,奋力抢篮板、争夺地板球,高诗岩成为了中国男篮在男篮亚洲杯的另一大惊喜。他就是中国男篮除了朱俊龙之外的又一位防守尖兵。在中国男篮实现逆袭的背后,高诗岩也在打破所有人...

    xiaoqiao 8 0 2026-01-15

  • 超燃一战用团结铸就胜利!中国男篮再战亚洲之巅

    十年,亚洲杯决赛,中国男篮终于回来了! 上一次中国男篮挺进亚洲杯决赛,还要追溯到2015年的长沙。彼时,宫鲁鸣率队在半决赛力克伊朗,昂首晋级决赛并最终夺冠。 自那之后,中国男篮陷入低谷。与此同时...

    xiaoqiao 8 0 2026-01-15

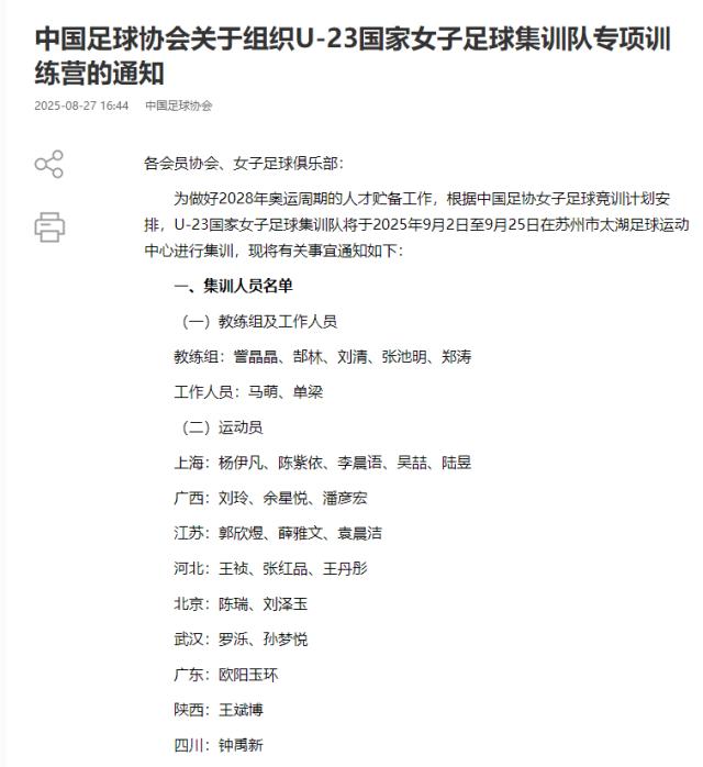
  • 开云体育登录-U23女足名单公布:郜林张池明教练组 欧阳玉环在列

    体坛周报全媒体原创 8月27日,中国足协官方发布了U23女足集训21人名单,欧阳玉环在列。而前国脚郜林、张池明、郑涛则进入教练组。 U-23国家女子足球集训队将于2025年9月2日至9月25日在...

    xiaoqiao 8 0 2026-01-15

  • 开云体育中国-【人物】施罗德:流浪NBA又变身FIBA大神

    连续3场比赛得分20+,场均得到23.3分2.7篮板5.7助攻1.3抢断,施罗德在FIBA赛场又打出了火爆表现。尽管最近几年在NBA他成了一位不折不扣的流浪汉,不断更换球队,状态也有一些起伏,但是回...

    xiaoqiao 8 0 2026-01-15

  • 【观察】闹到关窗三方共赢,伊萨克终于加盟利物浦

    体坛周报特约记者 杨健 转会截止日,标王来了。 利物浦发布官方公告,宣布25岁的瑞典前锋伊萨克正式加盟。根据此前消息,瑞典神射手的总身价高达1.3亿英镑,其中1.25亿为转会费,500万英镑为“...

    xiaoqiao 8 0 2026-01-15

  • 下一个快艇?独行侠或会成为最新版“休赛期总冠军”

    欧文、戴维斯、弗拉格、汤普森共处一队,独行侠新赛季的前景非常令人期待。近日,独行侠名宿德克·诺维茨基参加了一档节目,谈到了新赛季的独行侠。 诺维茨基表示:“如果他们能保持健康,他们就是阵容最深厚的...

    xiaoqiao 8 0 2026-01-15

  • 开云体育登录-独行侠2K能力值变化:浓眉-1至92 弗拉格+1至85 布威&克里斯蒂78

    1月9日讯 今天NBA 2K官方更新了球员能力值,独行侠全队变化如下:浓眉 92(-1)欧文 90(不变)弗拉格 85(+1)克莱 78(不变)...

    xiaoqiao 8 0 2026-01-15

  • 开云体育登录-KD亲承叫停勇士交易 经纪人利用人脉警告勇士停手

    凯文·杜兰特此前已经承认,勇士队在上赛季交易截止日前曾试图通过交易得到他。但在最近的一次商业峰会上,这位两届FMVP透露了这笔交易究竟有多接近完成——以及他最终如何拒绝交易成型。 在上周出席活动时...

    xiaoqiao 9 0 2026-01-15

  • 开云体育入口-专家解读百大:詹库杜再无Top5 王座已属国际球星

    周四,ESPN发布了新赛季Top100最佳球员排名。后续,ESPN联系了联盟各地的球探、教练和高管,征求他们对2025-26赛季新百大排名的反馈,包括他们同意和不同意我们排名的地方。 以下是最新一...

    xiaoqiao 8 0 2026-01-15

  • 开云体育中国-掘金客战绿军 穆雷&戈登&布劳恩&小哈达威&皮克特均可以出战

    1月8日讯 今天上午8点,掘金客场挑战凯尔特人。根据球队伤病报告显示,阿隆·戈登(右腿筋拉伤)、布劳恩(左脚踝扭伤)、贾马尔·穆雷(左脚踝扭伤)、小哈达威(疾病管理)、...

    xiaoqiao 8 0 2026-01-15

  • 返回顶部小火箭